Published:2011/3/21 4:30:00 Author: | Keyword: IGBT | From:SeekIC

Reprinted Url Of This Article:
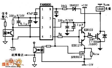
http://www.seekic.com/circuit_diagram/Basic_Circuit/IGBT_with_Output_Buffer_Drive_Circuit_Diagram.html
Print this Page | Comments | Reading(3)
Code: