Published:2009/7/7 3:10:00 Author:May | From:SeekIC

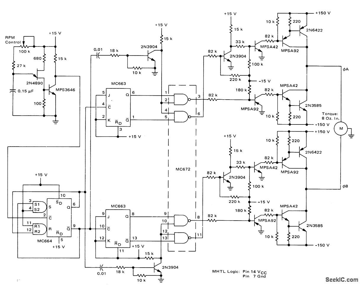
Uses variable-frequency UJT oscillator at upper left to toggle MC664 RS flip-flop which in turn clocks MC663 JK flip-flops. Quadrature-phased JK outputs are combined with fixed-width pulses in MC672 to provide zero-voltage steps of drive signals for phase A and phase B. Outputs of RS flip-flops are differentiated and positive-going transitions amplified by pair of 2N3904 transistors, with pulse width of about 500μs. NAND-gate outputs are then translated by small-signal amplifiers to levels suitable for driving final transistors having complementary NPN/PNP pairs .Circuit will provide speed range of 300 to 1700 rpm for permanent-split capacitor motor.-T. Mazur , Variable Speed Control System for Induction Motors, Motorola, Phoenix, AZ, 1974, AN-7A, p 6.
Reprinted Url Of This Article:
http://www.seekic.com/circuit_diagram/Basic_Circuit/INDUCTION_MOTOR_SPEED.html
Print this Page | Comments | Reading(3)
Code: