Published:2009/7/11 0:39:00 Author:May | From:SeekIC


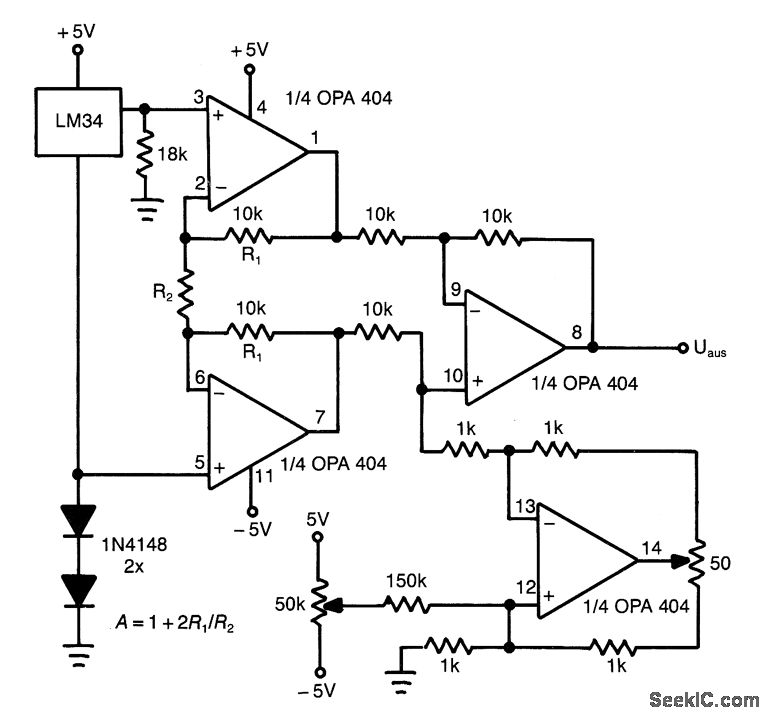
As a sensor in the design of this linear thermometer, the LM34 is used. The output is the difference between two base-emitter voltages vEB of two transistors operated at different collector-current densi-ties. The voltage difference (△VEB) is:where the current densities are IC1 and IC2,k is Boltzrnann's constant, and q is the electron charge. Because all factors, including the ratio IC1/IC2 are constant, the output of the LM34 (Nationgl Semiconduc-tor) is a linear function of T in the range over -50°to 300°F, which provides the output voltage of 10 mV/ °F with a max. nonlinearity of ±0.35°F.The output of the LM34 is amplified by a three-op-amp instrumentation amplifier. The fourth op amp gives the possibility to control the offset voltage of the amplifier. The gain A of the instrumentation amplifier can be set to any desired value by the choice of the resistance R2 only.
Reprinted Url Of This Article:
http://www.seekic.com/circuit_diagram/Basic_Circuit/INEXPENSIVE_LINERA_THERMOMETER.html
Print this Page | Comments | Reading(3)
Code: