Published:2009/7/16 3:12:00 Author:Jessie | From:SeekIC

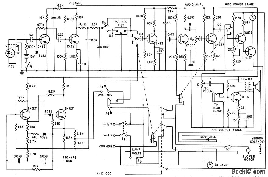
When push-to talk Switch S6 is closed amplified microphone signal modulates Infrared output of tungsten lamp. Lens gives 1° beam. When switch is released, lead sulfide cell picks up radiation from another transceiver, for driving speaker or phones through audio preamp and audio amp.-P W. Kruse and L.D. McGlauchlin, Solid-State Modulators for Infrared Communications, Electronics, 34:10, p 177-181.
Reprinted Url Of This Article:
http://www.seekic.com/circuit_diagram/Basic_Circuit/INFRARED_COMMUNICATIONS_TRANSCEIVER.html
Print this Page | Comments | Reading(3)
Code: