Published:2009/7/16 3:15:00 Author:Jessie | From:SeekIC

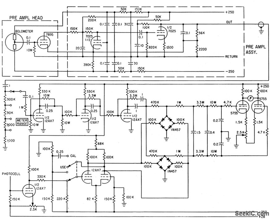
Output of infrared signal generator is monitored by two-thermistor bolometer, low-noise nuvistor preamp, and synchronous detector driving multirange meter, all operating from two highly regulated power supplies.-A. Glaser, Signal Generator for Infrared Region, Electronics, 35:8, p 40-43.
Reprinted Url Of This Article:
http://www.seekic.com/circuit_diagram/Basic_Circuit/INFRARED_POWER_MONITOR.html
Print this Page | Comments | Reading(3)
Code: