Published:2009/7/9 5:51:00 Author:May | From:SeekIC

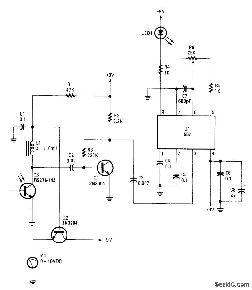
Q3 is an IR phototransistor that responds to a modulated IR beam. Q1 amplifies the ac component of the IR beam. Q2 drives a meter as a relative indication of the strength of the light beam. A strong beam gives a lower meter reading. U1 is a tone decoder that produces a low output on pin 1 during reception for an IR beam that is modulated with the correct tone frequency, determined by R6.
Reprinted Url Of This Article:
http://www.seekic.com/circuit_diagram/Basic_Circuit/IR_RECEIVER_II.html
Print this Page | Comments | Reading(3)
Code: