Published:2009/7/16 3:26:00 Author:Jessie | From:SeekIC

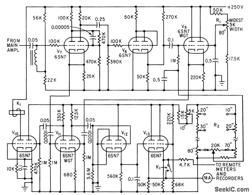
Combined signal output from main amplifier of infrared gage triggers bistable mvbr V7, output of which is rectangular pulse whose width is proportional to steel strip width. Pulse is clamped and amplified by V8 and passed to comparator V9, which provides output proportional in amplitude to width of input pulse.-F. J. Dunks, Infrared Gage Measures Hot Steel Strip Width, Electronics, 33:43, p 65-67.
Reprinted Url Of This Article:
http://www.seekic.com/circuit_diagram/Basic_Circuit/IR_WIDTH_GAGE_TRANSLATOR.html
Print this Page | Comments | Reading(3)
Code: