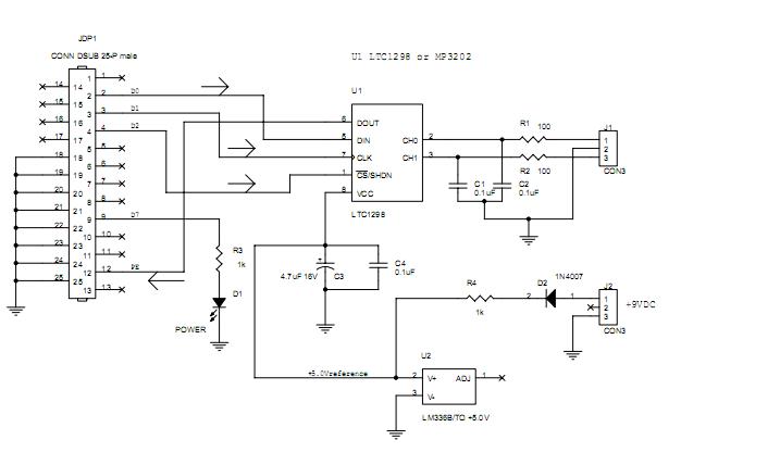
Published:2013/1/30 21:08:00 Author:muriel | Keyword: Interface, LTC1298 | From:SeekIC

Reprinted Url Of This Article:
http://www.seekic.com/circuit_diagram/Basic_Circuit/Interface_LTC1298.html
Print this Page | Comments | Reading(3)
Code: