Published:2011/4/19 2:54:00 Author:May | Keyword: Inverter | From:SeekIC

Reprinted Url Of This Article:
http://www.seekic.com/circuit_diagram/Basic_Circuit/Inverter_circuit_2.html
Print this Page | Comments | Reading(3)
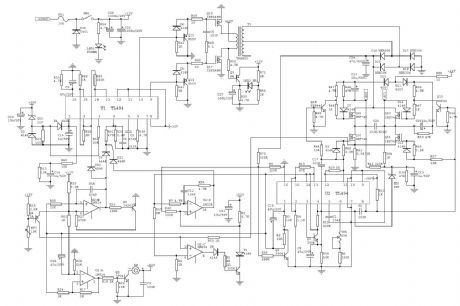
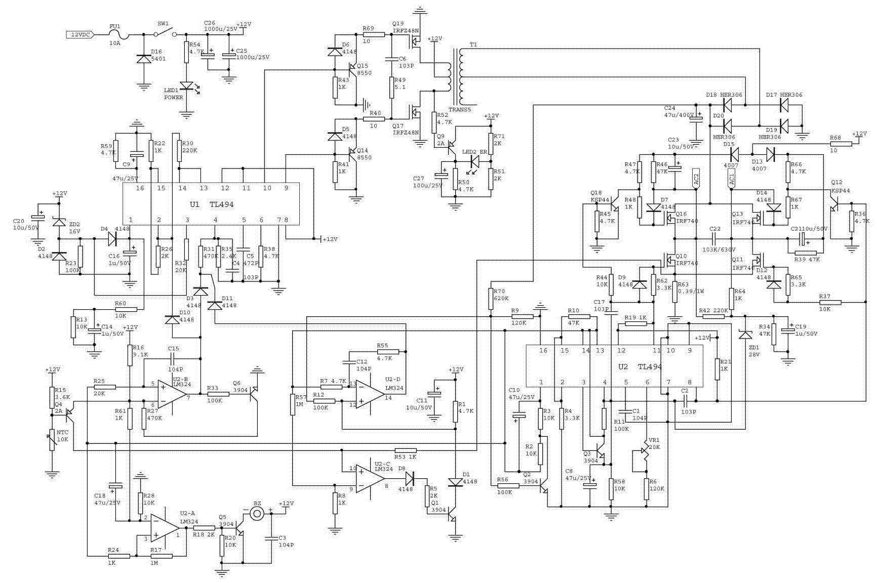
Code: