Published:2009/7/11 2:20:00 Author:May | From:SeekIC

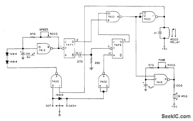
Uses gating and flip-flop functions to generate dots and dashes under control of gated clock. SN7413 Schmitt trigger is connected as relaxation oscillator. Circuit provides minimum spacing between dots and dashes re gardless of paddle movements.-A. D. Helf rick, A Simple IC Keyer, 73 Magazine, Dec. 1973, p 37-38.
Reprinted Url Of This Article:
http://www.seekic.com/circuit_diagram/Basic_Circuit/KEYER.html
Print this Page | Comments | Reading(3)
Code: