Published:2009/7/11 4:04:00 Author:May | From:SeekIC

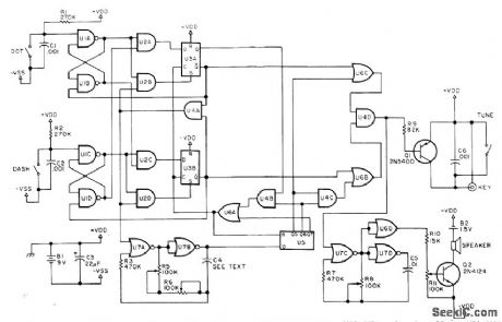
Features include dot and dash memory, gated clock, low standby and keydown currents, built-in sidetone oscillator with loudspeaker, and keying circuit for grid-block keyed transmitter. Will operate at least one year on 9-V transistor battery. Article describes circuit operation in detail. U1 is 4011 quad two-input NAND gate. U2 and U4 are 4081 quad two-input AND gates. U3 is 4013 dual D flip-flop. U5 is 4024 seven-stage binarv counter.U6 is 4071 quad two-input OR gate,U7 is 4001 quad two-input NOR gate,-E,A,Pfeiffer,MINIMOS-the Best Keyer Yet?,73 Magazine, Aug.1976,p 38-40 and 42-43.
Reprinted Url Of This Article:
http://www.seekic.com/circuit_diagram/Basic_Circuit/KEYER_WITH_MEMORY_1.html
Print this Page | Comments | Reading(3)
Code: