Published:2009/7/7 21:11:00 Author:May | From:SeekIC

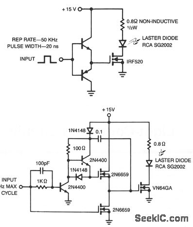
The laser diode pulser is a simple drive circuit capable of driving the laser diode with 10-A, 20-ns pulses. For a 0.1% duty cycle, the repetition rate will be 50 kHz. A complementary emitter follower is used as a driver. Switching speed is determined by the fT of the bipolar transistors used and the impedance of the drive source. A faster drive circuit is shown. It can supply higher peak gate current to switch the IRF520 very quickly. This circuit uses a MOSPOWER totem-pole stage to drive the high power switch.The upper MOSFET is driven by a bootstrap circuit. Typical switching times for this circuit are about 10 ns for both turn-on and turn-off.
Reprinted Url Of This Article:
http://www.seekic.com/circuit_diagram/Basic_Circuit/LASER_DIODE_PULSERS.html
Print this Page | Comments | Reading(3)
Code: