Published:2009/7/24 10:35:00 Author:Jessie | From:SeekIC

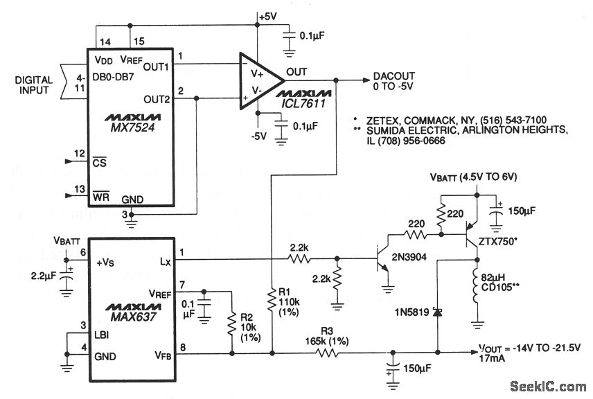
If the expense of a customized autotransformer (L1, Fig. 6-25) is too high, this low-cost pulse-skipping circuit can be used. In this case, the relatively high output voltage is accommodated via an extemal switch transistor that has 40-V BVCEO specifications. A simple D/A scheme adjusts the output for contrast control and temperature compensation of the LCD. Maxim, 1992, Applications and Product Highlights, p. 4-5.
Reprinted Url Of This Article:
http://www.seekic.com/circuit_diagram/Basic_Circuit/LCD_supply_with_digital_adjust.html
Print this Page | Comments | Reading(3)
Code: