Published:2009/7/7 23:31:00 Author:May | From:SeekIC

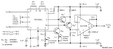
Motorola MC1539 opamp is used as source-follower output stage for three-transistor llevel shifter of MC1595L Iinear four-quadrant multiplier, to improve current drive capabilities. 0utput voltage is in range of ±10 V. Input offset adjusting circuits are 10K pots in series with 10K resistors between ±15 V, with 1K to ground from each side of paralleled pots.-E. Renschler, Analysis and Basic Operation of the MC1 595, Motorola, Phoenix, AZ, 1975, AN-489 p11.
Reprinted Url Of This Article:
http://www.seekic.com/circuit_diagram/Basic_Circuit/LEVEL_SHIFTER_WITH_HIGH_CURRENT_DRIVE.html
Print this Page | Comments | Reading(3)
Code: