Published:2009/7/6 22:11:00 Author:May | From:SeekIC

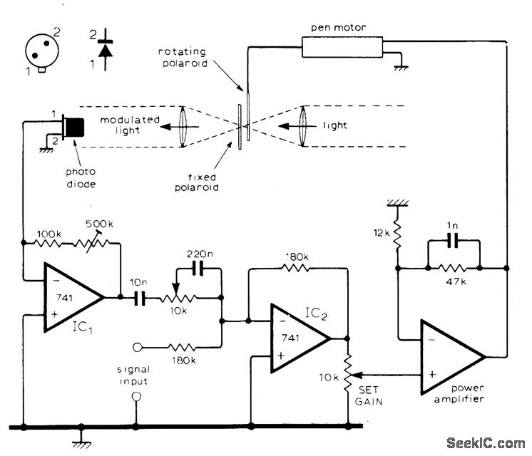
Intensity of light beam is modulated by rotating Polaroid vane driven by small motor. Since amplitude is not constant with change in frequency between 10 and 100 Hz, compensation is provided by sampling modulated beam with silicon photodiode that is linearized by IC1. Input and feedback signals are mixed by summing amplifier IC2, which drives noninverting power amplifier consisting of 741 opamp driving two OC28 power transistors connected in closed feedback loop having gain of 5. Power amplifier drives pen motor of modulator.-R. F. Cartwright, Constant Amplitude Light Modulator, Wireless World, Sept.1976, p 73.
Reprinted Url Of This Article:
http://www.seekic.com/circuit_diagram/Basic_Circuit/LIGHT_BEAM_MODULATOR.html
Print this Page | Comments | Reading(3)
Code: