Published:2009/7/6 20:26:00 Author:May | From:SeekIC

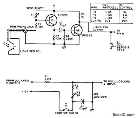
Photocell in tip of light pen senses when dot is written on screen at its location by becoming conductive and biasing al so it feeds short pulse through 01 to base of 02. If pulse is greater than 0.6V, Q2 is driven into saturation and output of pen drops to 0.3 V. Output line goes to pin 5 of digital display unit (DDU), which writes 1 or 0 (dot or no dot! on screen at instant that electron beam of CRT terminal reaches position of pen. Sensitivity control can be adjusted so illuminated dot just ahead of pen can be used to create new dot in adjacent dark space. If screen is dark all around pen, footswitch-con-trolled auxiliary circuit can be used to override Z-axis control and flood screen with light momentarily by feeding logic 1 to2 input. This mode can be used for creating or correcting graphics.-S. S. Loomis, Let There Be Light Pens, BYTE, Jan, 1976, p 26-30.
Reprinted Url Of This Article:
http://www.seekic.com/circuit_diagram/Basic_Circuit/LIGHT_PEN.html
Print this Page | Comments | Reading(3)
Code: