Published:2009/7/2 22:34:00 Author:May | From:SeekIC



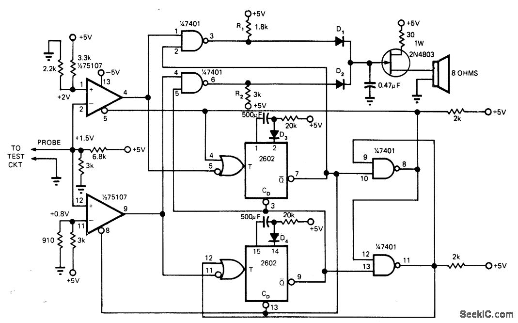
Gives audio indication of TTL states when probe is held on IC pin. Input level above 2 V makes 2N48O3 UJT oscillate at about 400 Hz and give tone from loudspeaker.Logic 0 at probe input gives lower frequency.Logic pulse transitions trigger 2602 dual monos for 1 s, modulating tones at about 1-s rate.Monos also drive two-gate latch that prevents either mono from firing two consecutive times.-I. Simon, Audio Output Eases Logic Level Checking, EDNMagazine, June 20, 1975, p 116and 118.
Reprinted Url Of This Article:
http://www.seekic.com/circuit_diagram/Basic_Circuit/LISTEN_TO_LOGIC.html
Print this Page | Comments | Reading(3)
Code: