Published:2009/7/2 21:41:00 Author:May | From:SeekIC

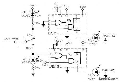
Useful for low-repetition-rate applications having single narrow pulses, as in computer interfaces and logic control systems. Pulses as narrow as 50 ns are stretched by mono so they provide LED indication. If teady state of circuit under test is low, CR1 will light when S1 is in in low position. If steady state is high, CR2 will light when switch is high. Other two lamps indicate presence of pulse superimposed on steady-state signal. If repetition frequency of pulse is high, pulse light Speed Logic Probe, EDNlEEEMagazine, Nov. 1,1971, p 51.
Reprinted Url Of This Article:
http://www.seekic.com/circuit_diagram/Basic_Circuit/LOGIC_STATE_PROBE.html
Print this Page | Comments | Reading(3)
Code: