Published:2009/7/10 6:18:00 Author:May | From:SeekIC

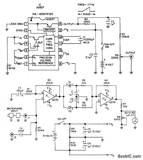
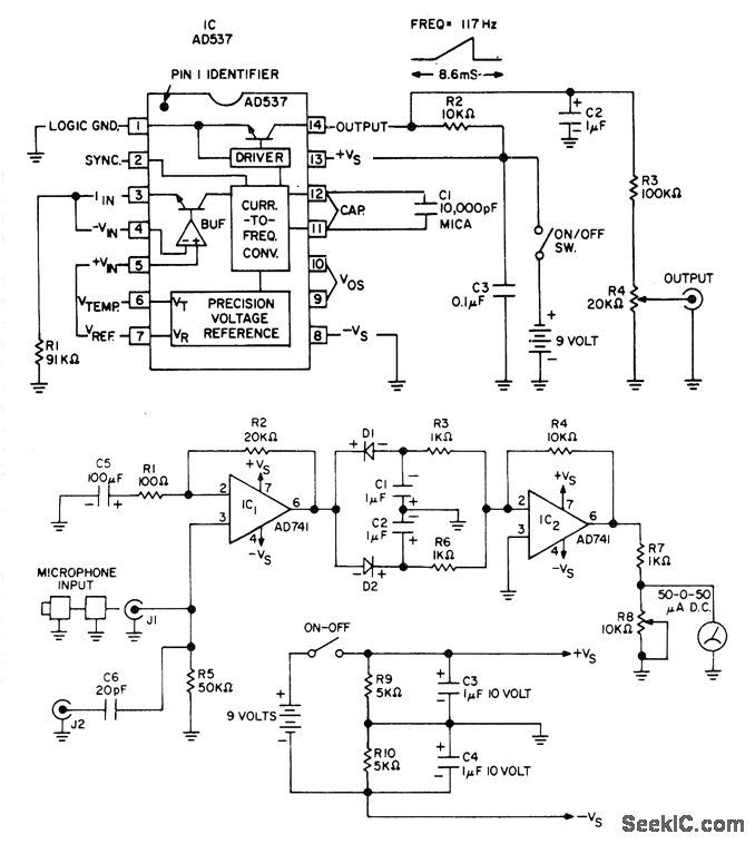
Used to determine correct phasing of loudspeakers, microphones, amplifiers, and audio lines in complex stereo systems. Transmitter input feeds sawtooth waveform into stereo input jack of one channel, and receiver unit having microphone input and zero-center meter output is held in front of each loudspeaker in turn for same channel. Components are correctly phased when meter deflects in same direction for all loudspeakers. Procedure is then repeated for other channel. Saw-tooth waveform is generated by Analog Devices AD537 JD voltage-to-frequency converter. Microphone can be that used with portable cassette recorder. 741 opamp IC1 with gain of 200 feeds dual peak detector D1-D2. Filtered DC signals are detected ramp and detected spike, with spike overriding ramp. Resulting DC level is amplified by 741 opamp having gain of 10, for driving meter. Microphones to be phased are plugged into J1 and connections noted for giving correct meter deflection. J2 is used for phasing amplifiers, lines, and other audio components. Article covers calibration and use.-C. Kitchin, Build an Audio Phase Detector, Audio, Jan. 1978, p 54 and 56-57.
Reprinted Url Of This Article:
http://www.seekic.com/circuit_diagram/Basic_Circuit/LOUDSPEAKER_PHASING.html
Print this Page | Comments | Reading(3)
Code: