Published:2009/7/13 0:06:00 Author:May | From:SeekIC

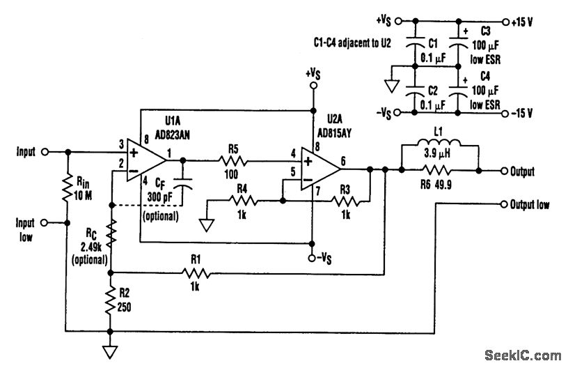
This low-distortion driver circuit delivers up to ±0.5 A and is suitable for loads of 10Ω and up. Using a low-offset, low-bias-current input stage, the driver can be entirely direct-coupled. Gain is equal to 1+R2/R1.
Reprinted Url Of This Article:
http://www.seekic.com/circuit_diagram/Basic_Circuit/LOW-DISTORTION_LINE_DRIVER.html
Print this Page | Comments | Reading(3)
Code: