Published:2009/7/6 5:07:00 Author:May | From:SeekIC

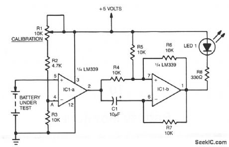
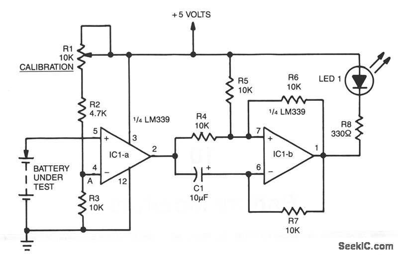
A voltage divider consisting of R1, R2, and R3 is used to set the input reference voltage below which the batteries are to be replaced. That reference voltage, at point A, is varied by R1. With the voltage divider shown in Fig. 9-7, a range of 2 to 3.5 V is possible. When the battery voltage drops below that at point A, the output of IC1a, 1/4 of a LM339 quad comparator, switches from high to low. That triggers IC1b, which is configured as an astable multivibrator. Feedback resistors R6 and R7, coupled with capacitor C1,determine the time constant of the multiibrator. The output from IC1b is connected to LED1 through dropping resistor R8. With the circuit values as shown, the LED will flash at a rate of 3 Hz.Although this circuit was designed specifically to monitor RAM back-up batteries, it can of course be modified for use in just about any application where the condition of a battery must be found.
Reprinted Url Of This Article:
http://www.seekic.com/circuit_diagram/Basic_Circuit/LOW_BATTERY_WARNING.html
Print this Page | Comments | Reading(3)
Code: