Published:2009/7/2 8:09:00 Author:May | From:SeekIC

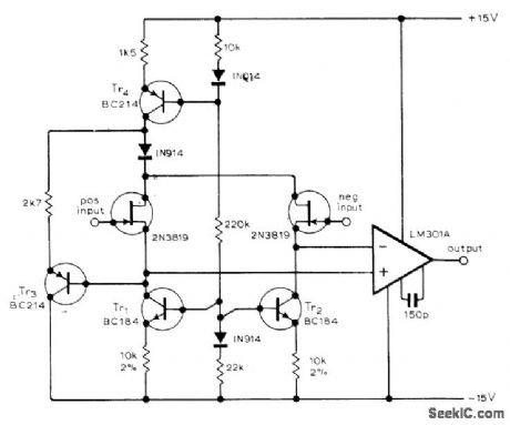
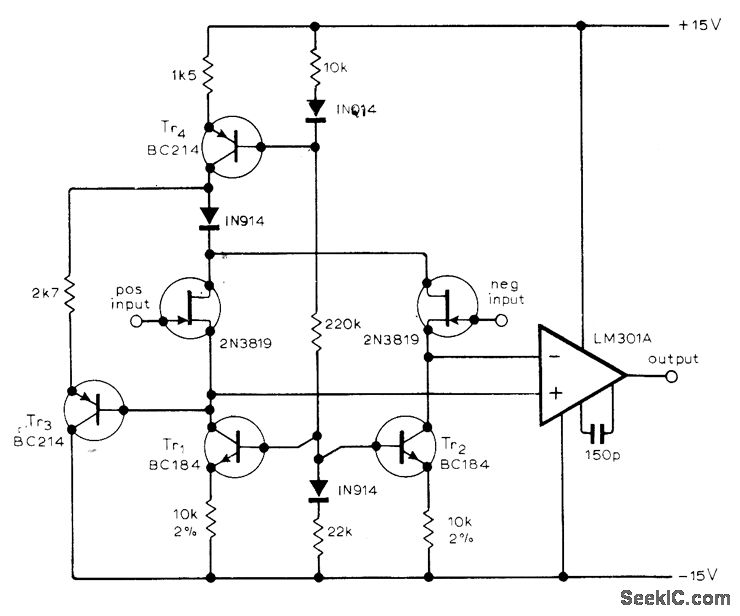
Uses two 2N3819 FETs as differential source-follower operated at constant source current of 200μ A provided by Tr1.and Tr2. Input performance is comparable to that of more expensive commercial units. Match FETs to reduce thermal drift. Trim input offset voltage to zero by adding resistor in appropriate FET source. Input impedance of circuit is greater than 1013 ohms.-J. Setton. F.E.T.-Input Operational Amplifier. Wireless World. Nov. 1976. p 61.
Reprinted Url Of This Article:
http://www.seekic.com/circuit_diagram/Basic_Circuit/LOW_COST_FET_INPUT.html
Print this Page | Comments | Reading(3)
Code: