Published:2009/7/16 3:42:00 Author:Jessie | From:SeekIC

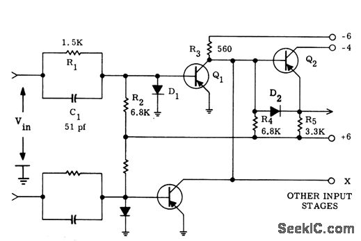
Inexpensive germanium pnp mesa switching transistor is used in basic inverter for high-speed computer circuits. Nor circuit is obtained by connecting other input stages to common collector load.-P. A. Mclnnis, Low-Cost Computer Circuits, Motorola Applica tion Note AN-130, Nov. 1965.
Reprinted Url Of This Article:
http://www.seekic.com/circuit_diagram/Basic_Circuit/LOW_COST_INVERTER_AND_NOR_LOGIC.html
Print this Page | Comments | Reading(3)
Code: