Published:2009/7/10 1:55:00 Author:May | From:SeekIC

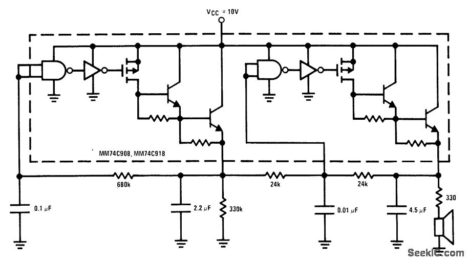
This low-cost 1-package siren has one VCO, and the other oscillator generates the voltage ramp to vary the frequency at the VCO output. All components within the dotted line are part of the IC.
Reprinted Url Of This Article:
http://www.seekic.com/circuit_diagram/Basic_Circuit/LOW_COST_SIREN.html
Print this Page | Comments | Reading(3)
Code: