Published:2009/7/10 3:30:00 Author:May | From:SeekIC

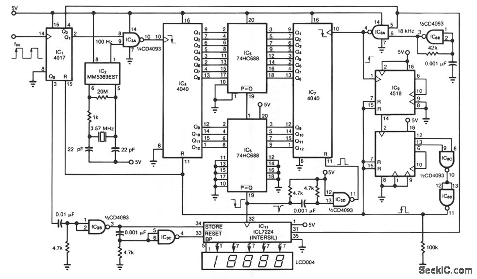
This tachometer lets you measure heartbeats, respiratory rates, and other low-frequency events that recur at intervals of 0.33 to 40.96 seconds. The circuit senses the period of fIN, computes the equivalent pulses per minute, and updates the LCD accordingly. Although the decimal readout equals 60 fIN, the circuit doesn't actually produce a frequency of 60 fIN. The computation involves counting and comparison techniques and takes 0.33 seconds.
Reprinted Url Of This Article:
http://www.seekic.com/circuit_diagram/Basic_Circuit/LOW_FREQUENCY_TACHOMETER.html
Print this Page | Comments | Reading(3)
Code: