Published:2009/7/9 0:01:00 Author:May | From:SeekIC




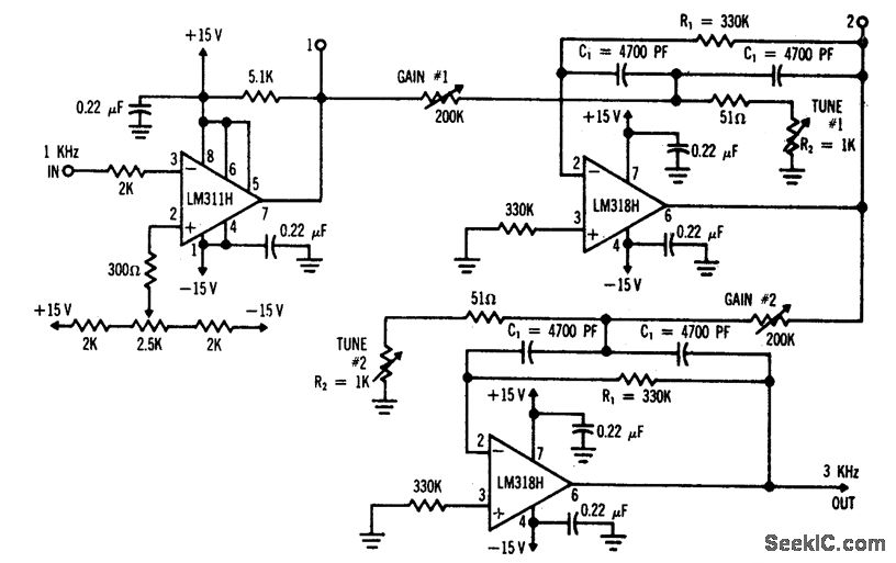
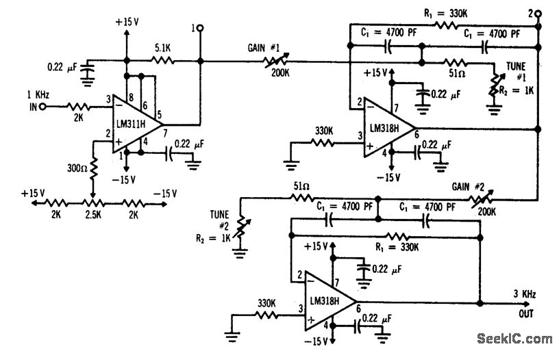
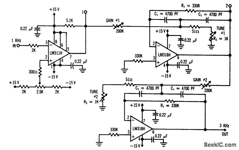
This circuit uses a comparator as a Schmitt trigger (311H) and two active bandpass filters LM318H).3-kHz output is obtained. Higher harmonics (preferably odd) can be obtained by tuning the active filters to the desired frequency.N can be 1, 3, 5, 7, 9, etc. Even harmonics can be produced by substituting a full-wave rectifier or absolute-value circuit for the Schmitt-trigger comparator.
Reprinted Url Of This Article:
http://www.seekic.com/circuit_diagram/Basic_Circuit/LOW_FTEQUENCY_MULTIPLIER.html
Print this Page | Comments | Reading(3)
Code: