Published:2009/7/1 19:58:00 Author:May | From:SeekIC

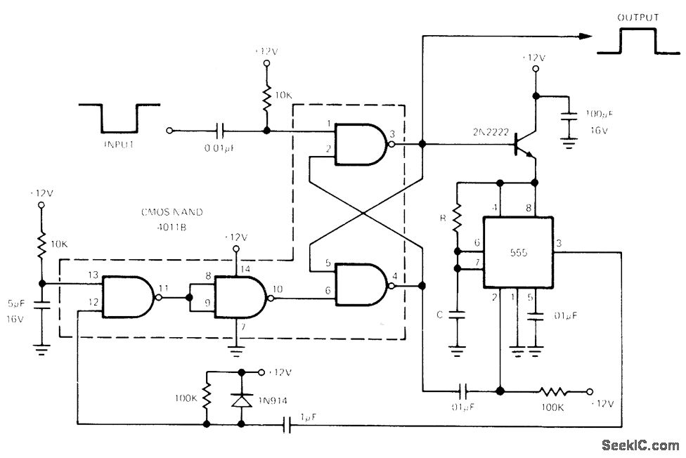
555 timer provides low-drain monostable operation suitable for inter-facing with CMOS 4011B NAND gates. Standby drain is less than 50μA. When mono is on, cur-rent drawn is 4.5 mA for pulse duration of T = 1.1RC.- Signetics Analog Data Manual, Signetics, Sunnyvale, CA, 1977, p 733.
Reprinted Url Of This Article:
http://www.seekic.com/circuit_diagram/Basic_Circuit/LOW_POWER_MONO.html
Print this Page | Comments | Reading(3)
Code: