Published:2009/7/6 4:05:00 Author:May | From:SeekIC

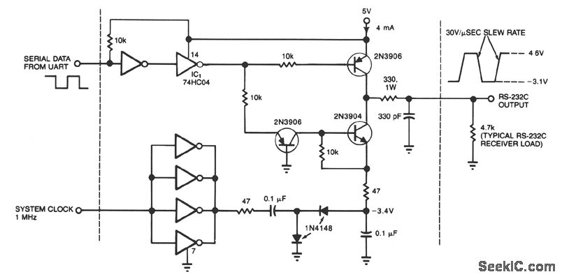
This circuit draws only 4 mA from a 5-V supply while driving a standard RS-232C receiver. The system clock drives a dc-dc converter that produces -3.4 V. The frequency can range from 0.5 to 8 MHz, but a range of 0.5 to 1 MHz will minimize power dissipation. The circuit output withstands direct shorts to ground or to either of the supplies (±12 V max). In place of the 74HC04 high-speed CMOS driver shown, you may want to substitute miscellaneous spare gates; one noninverting buffer, for example, can replace the two inverting types that receive the UART signal.
Reprinted Url Of This Article:
http://www.seekic.com/circuit_diagram/Basic_Circuit/LOW_POWER_RS_232C_DRIVER.html
Print this Page | Comments | Reading(3)
Code: