Published:2009/7/10 5:38:00 Author:May | From:SeekIC

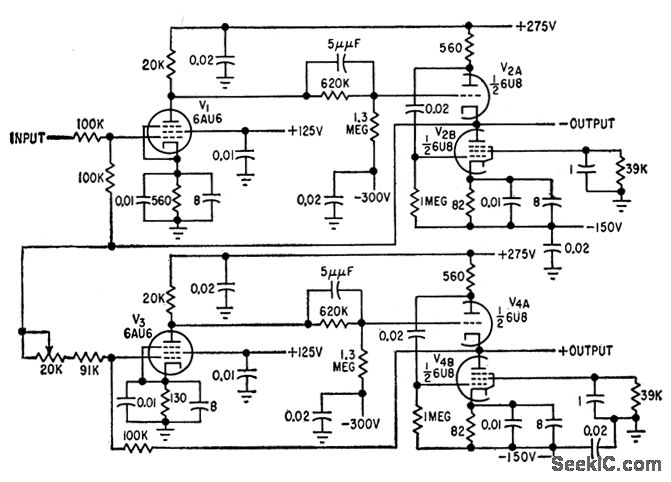
Tubes V1 and V2 provide single-phase inversion with output impedance below 0.5 ohm over 50.kc poss bond when feedback loop is dosed. Output of V2 feeds identical combination V3-V4 to provide second output in phase with input to V1. Trim adjustment is provided to insure unity gain for both outputs. Used in automatk doppler cycle counter for measuring position and velocity of missiles.-B. E. Keiser, Digital-Countor Techniques Increase Doppler Uses, Electronics, 32:21, p 46-50.
Reprinted Url Of This Article:
http://www.seekic.com/circuit_diagram/Basic_Circuit/LOW_SOURCE_IMPEDANCE.html
Print this Page | Comments | Reading(3)
Code: