Published:2009/7/6 6:36:00 Author:May | From:SeekIC

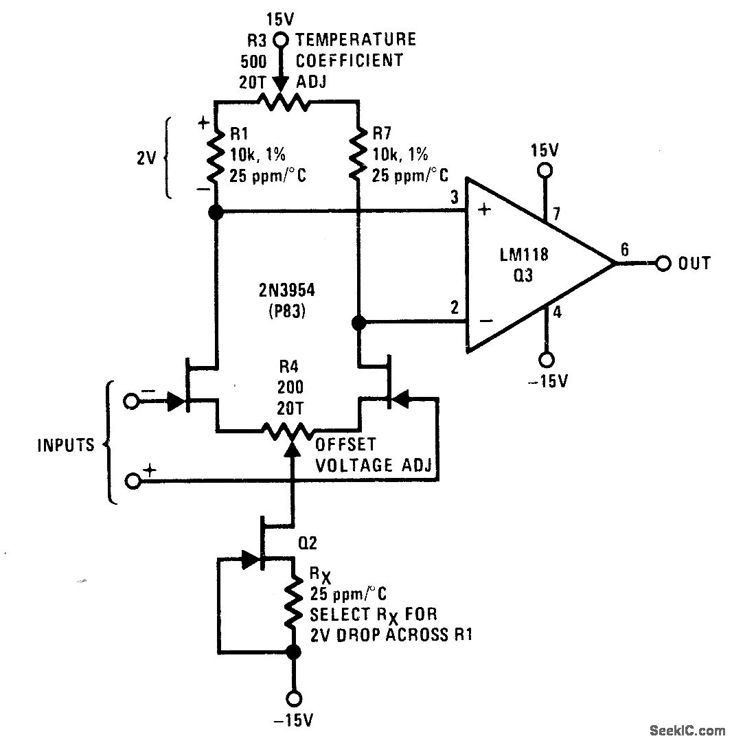
Use of National 2N3954 dual FET as input device for opamp gives fast response to thermal transients, making it possible to adjust R3 and R4 so temperature coefficient is less than 5 μV/℃ from -25℃ to +85℃. Common-mode rejection ratio is typically greater than 100 dB for input voltage swings of 5 V, Drain current level is set by Q2 which is 2N5457 FET.- FET Databook, National Semieonductor, Santa Clara, CA, 1977, p 6-4-6-7.
Reprinted Url Of This Article:
http://www.seekic.com/circuit_diagram/Basic_Circuit/LOW_TEMPERATURE_COEFFICIENT.html
Print this Page | Comments | Reading(3)
Code: