Published:2013/8/13 4:05:00 Author:lynne | Keyword: Lightning Strike Detection | From:SeekIC

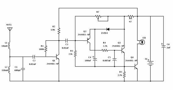
It picks up and amplifies signals in the 300 kHz range, where lightning makes a lot of noise that can be picked up with a radio. The antenna and receiver are tuned to 300 kHz, with the receiver’s output connected to an amplifier that drives the lamp flashing circuitry, alerting you to lightning in the area.Use the potentiometer to reduce the sensitivity to noise and still be able to detect lightning strikes. In addition to lightning, this will also respond to noise from motors inside appliances like refrigerators, washers, and air-conditioners. Another easy way to affect the sensitivity is to take off the antenna, or lengthen it depending on the conditions. To get some confirmation while tuning the detector, you can tune an AM radio to the bottom the of the dial as well.
You can use it to track weather, and be prepared for it. It is small enough and can be placed in a project box or waterproof container to use, on a boat for instance. The lamp can be replaced or even used alongside a buzzer to give an audible alert as well, so that constant monitoring is not necessary.
Reprinted Url Of This Article:
http://www.seekic.com/circuit_diagram/Basic_Circuit/Lightning_Strike_Detection.html
Print this Page | Comments | Reading(3)
Code: