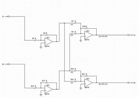
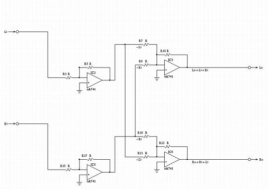
Published:2013/7/11 2:32:00 Author:muriel | Keyword: Low Frequency Equivalent Circuit Schematic | From:SeekIC

Reprinted Url Of This Article:
http://www.seekic.com/circuit_diagram/Basic_Circuit/Low_Frequency_Equivalent_Circuit_Schematic.html
Print this Page | Comments | Reading(3)
Code: