Published:2011/3/30 21:40:00 Author:Ecco | Keyword: Low power consumption, monostable | From:SeekIC

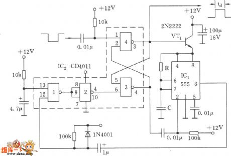
The circuitry shown as below, it includes a four 2 input port and NOT-gate CD4011 and a CMOS type 555, as a result whether it is inthe timing period of quiescent or high output level, it consumes very low. The portal 3 of CD4011, portal 4 constitute RS trigger. Because the whole circuitry presents in closed cycle, the pulse width is decided by the RC time constant, namely td=the 1.1 R1 C1.
Reprinted Url Of This Article:
http://www.seekic.com/circuit_diagram/Basic_Circuit/Low_power_consumption_monostable_circuit_diagram.html
Print this Page | Comments | Reading(3)
Code: