Published:2009/7/1 2:08:00 Author:May | From:SeekIC

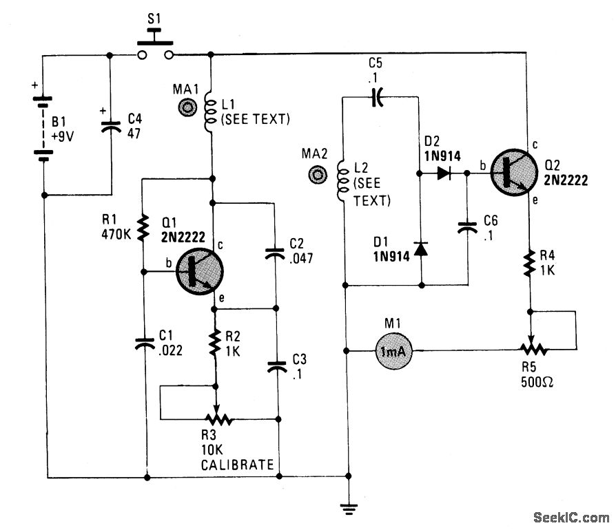
The circuit uses two general-purpose npn transistors, Q1 and Q2, and a special hand-wound, dual-coil probe ferrets out the magnetism. Q1 and its associated components form a simple VLF oscillator circuit, with L1, C2, and C3 setting the frequency. The VLF signal received by the pickup coil, L2, is passed through C5 and rectified by diodes Dl and D2. The small dc signal output from the rectifier is fed to the base of Q2 (conftgured as an emitter follower), which is then fed to a 0-1 mA meter, M1.
Reprinted Url Of This Article:
http://www.seekic.com/circuit_diagram/Basic_Circuit/MAGNETOMETER.html
Print this Page | Comments | Reading(3)
Code: