Published:2009/7/14 22:30:00 Author:Jessie | From:SeekIC

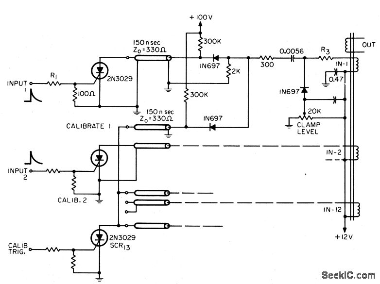
Used for measuring 12 events that can be as close together 20 nsec and as far apart as 200 nsec. Twelve identical circuits, one for each trigger, drive magnetostrictive delay line for serializing events.-R. P. Rufre, How to Measure Simultaneous Events with Magnetostrictive Delay Lines, EEE, 14:5, p44-49.
Reprinted Url Of This Article:
http://www.seekic.com/circuit_diagram/Basic_Circuit/MEASURING_NEARLY_SIMULTANEOUS_EVENTS.html
Print this Page | Comments | Reading(3)
Code: