Published:2009/7/3 5:00:00 Author:May | From:SeekIC

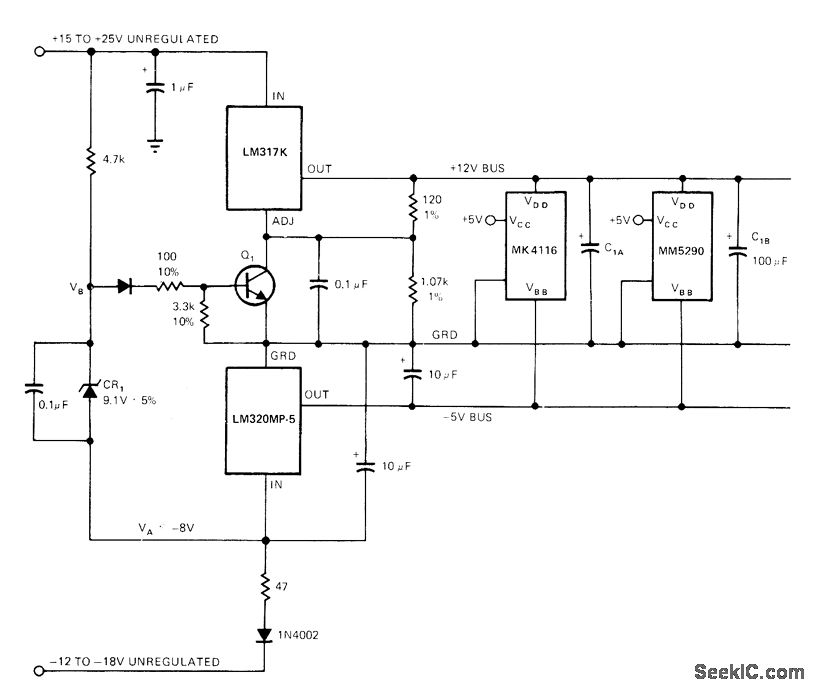
Developed for MOS RAM in which accidental removal of -5 V bias supply would allow buildup of currents flowing between +12 V and ground to value sufficient to open up metal paths and destroy memory. Protection is achieved by feeding unregulated negative voltage to on-card local regulator using LM320MP-5 to provide -5 V regulated bias for all memory chips. LM317K is used as +12 V regulator for delivering up to 1.5 A. If -12 V gradually drops out of regulation, a, turns on and pulls LM317K adjust pin to ground so output of this regulator drops to + 1.3 V and logic circuits are undamaged. If -12 V shorts to ground, capacitors on -5 V line hold up for several hundred microseconds so Q1 has time to turn off +12 V regulator. Use heatsinks for regulators.-R. Pease, Safe Supply Manages MOS Memories, EDNMagazine, Oct. 20, 1978, p 82 and 84.
Reprinted Url Of This Article:
http://www.seekic.com/circuit_diagram/Basic_Circuit/MEMORY_PROTECTING_REGU_LATOR.html
Print this Page | Comments | Reading(3)
Code: