Published:2009/7/3 2:25:00 Author:May | From:SeekIC

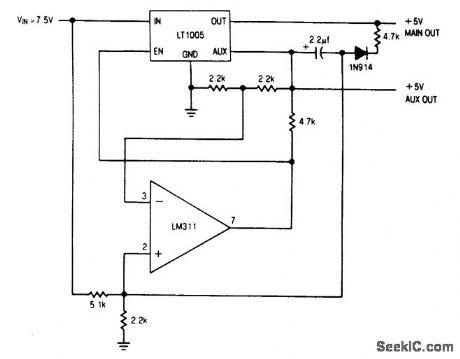
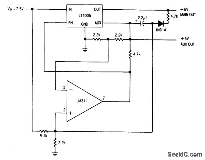
Circuit NotesThe auxiliary output powers the memory, while the main output powers the system and is connected to the memory store pin. When power goes down, the main output goes low, commanding the memory to store. The auxiliary output then drops out.
Reprinted Url Of This Article:
http://www.seekic.com/circuit_diagram/Basic_Circuit/MEMORY_SAVE_ON_POWER_DOWN.html
Print this Page | Comments | Reading(3)
Code: