Published:2009/7/13 5:10:00 Author:May | From:SeekIC

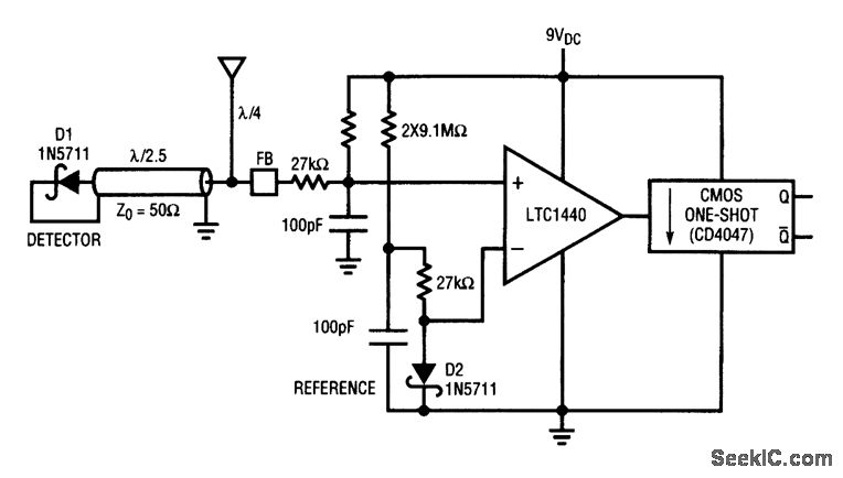
This circuit, which was tested at 470 MHz, contains a couple of improvements over the standard L/C-with-whip field-strength meter. The 0.4-wavelength section presents an efficient, low-impedance match to the base of the quarter-wave whip, but transforms the received energy to a relatively high voltage at the diode for good sensitivity. Biasing the detector diode improves the sensitivity by an additional 10 dB. The detector diode's bias point is monitored by an LTC1440 ultra-low-power comparator and by a second diode, which serves as a reference. Schottky diode D1 rectifies the incoming carrier and creates a negative-going bias shift at the noninverting input of the comparator. Note that the bias shift is sensed at the base of the antenna, where the impedance is low, rather than at the Schottky, where the impedance is high. This introduces less disturbance into the tuned antenna and transmission-line system. The falling edge of the comparator triggers a one-shot, which temporarily enables answer-back and other pulsed functions. Total current consumption is approximately 5 μA. Alternatively, a discrete one-shot constructed from a quad NAND gate draws negligible power. Sensitivity is excellent. The finished circuit can detect 200 mW radiated from a reference dipole at 100 ft. Range, of course, depends on operating frequency, antenna orientation, and surrounding obstacles; in the clear, a more reasonable distance, such as 10 ft, can be covered at 470 MHz with only a few milliwatts. All selectivity is provided by the antenna itself. Add a quarter-wave stub (shorted with a capacitor) to the base of the antenna for better selectivity and improved rejection of low-frequencysignals.
Reprinted Url Of This Article:
http://www.seekic.com/circuit_diagram/Basic_Circuit/MICROPOWER_FIELD_DETECTOR_FOR_470_MHz.html
Print this Page | Comments | Reading(3)
Code: