Published:2009/7/6 23:30:00 Author:May | From:SeekIC




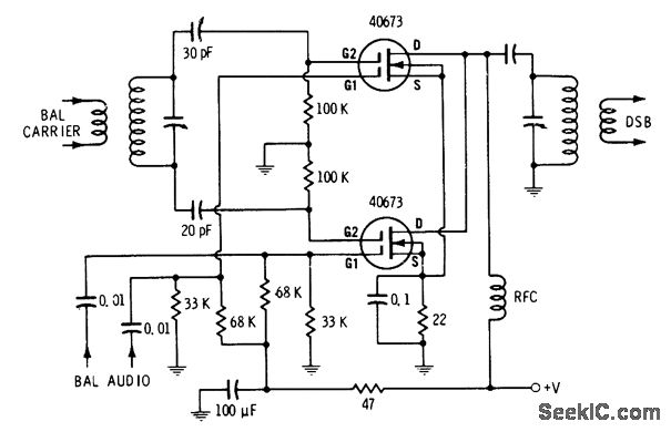
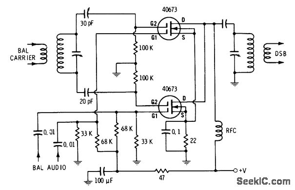
Balanced carrier is fed to G2 gates and balanced audio to G1 gates.Both carrier and audio are canceled in output, leaving desired double-sideband signal.-E.M Noll, ”FET Principles. Experiments, and Projects. ”Howard W .Sams, Indianapoils, IN,2nd Ed,1975,p 195.
Reprinted Url Of This Article:
http://www.seekic.com/circuit_diagram/Basic_Circuit/MOSFET_BALANCED_MODULATOR.html
Print this Page | Comments | Reading(3)
Code: