Published:2009/7/3 3:30:00 Author:May | From:SeekIC

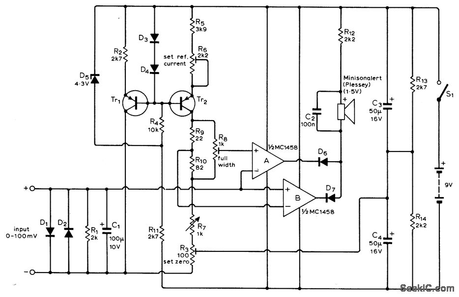
Uses small electric horn to produce sound when DC voltage being measured is different from reference voltage value determined by setting of linear wirewound pot R7. Blind person adjusts R7 for null in sound, then reads Braille dots for that setting to get value of voltage being measured. Use PNP silicon transistors, such as BC177 or BC187.D5 is 4.3.V 400W zener, such as BZX79/CAV3.Other diodes are small-signal silicon, sueh as BA100 or 1N914A.-G. P. Roberts, Multimeters for Blind Students, Wireless World, April 1974, p73-74.
Reprinted Url Of This Article:
http://www.seekic.com/circuit_diagram/Basic_Circuit/MULTIMETER_FOR_BLIND.html
Print this Page | Comments | Reading(3)
Code: