Published:2009/7/7 22:04:00 Author:May | From:SeekIC

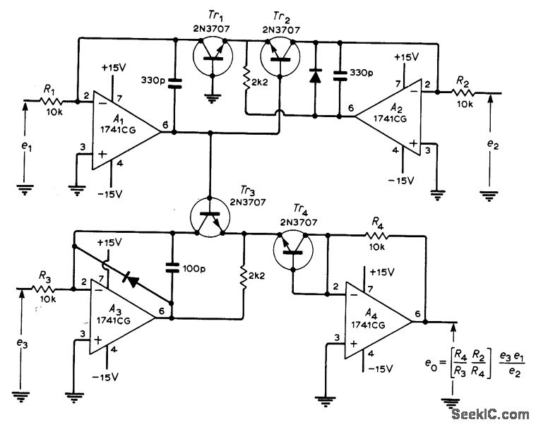
Combination opamp transistor circuit may be used for either multiplication or division, All signals must be of same polarity (positive). For multiplication, use in-puts e1 and e3 For division, use e1 and e2, with e3 being adjusted to give desired scaling factor. Log output at base of Tr2 is connected directly to antilog circuit at base of Tr3. Article gives de-sign equations. Circuit shown was developed to measure current gain of PNP transistor over range of operating currents.-G. B. Clayton, Experiments with Operational Amplifiers, Wire-less World, Feb. 1973, p 91-93.
Reprinted Url Of This Article:
http://www.seekic.com/circuit_diagram/Basic_Circuit/MULTIPLIEB_DIVIDER.html
Print this Page | Comments | Reading(3)
Code: