Published:2009/7/10 2:27:00 Author:May | From:SeekIC

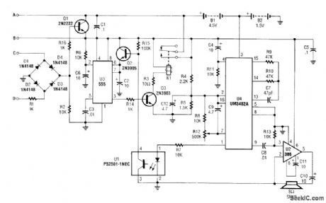
8 to 15 Vac is applied to terminals C and D,which produces a dc voltage across R2, and turns on Q1.This connects the batteries B1 and B2 to the rest of the circuit,which activates it.Latch U3 is triggered,it remalns on until Q2 turns on,charges C2,and turns off U2.When U3 is turned on,Q3 is forward-biased,which energlzes K1,powers up U4.At the time the K1 contacts close,C4 couples a positive spike to pin 4 of U4,a melody synthesizer chip.U4 generates a pre-programmed tune,at the end of which pin 1 of U4 goes positive,This activates optocoupler U1 and turns off Q2,which drops out the relay.U2 acts as an audio amplifier, which drives an 8-Ω speaker.
Reprinted Url Of This Article:
http://www.seekic.com/circuit_diagram/Basic_Circuit/MUSICAL_DOORBELL.html
Print this Page | Comments | Reading(3)
Code: