Published:2009/7/23 22:19:00 Author:Jessie | From:SeekIC

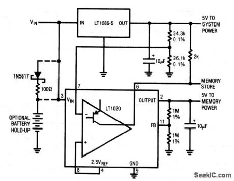
This dc-sensing circuit is useful where ac-line dropout (Fig. 6-54) is not feasible. The circuit uses the different dropout voltages of two regulators. When VIN input power (which could be from a battery or filter capacitor) falls, the LT1086 drops out first. This is detected by the LT1020 comparator, which goes low to alert the memory section (MEMORY STORE). The LT1020 regulator output maintains memory power for additional time, but finally begins to fall about 50 ms after the MEMORY STORE command. The optional connections shown allow extended hold-up times.
Reprinted Url Of This Article:
http://www.seekic.com/circuit_diagram/Basic_Circuit/Memory_save_at_power_down.html
Print this Page | Comments | Reading(3)
Code: