Published:2011/5/29 2:19:00 Author:Lucas | Keyword: Metal proximity switch | From:SeekIC

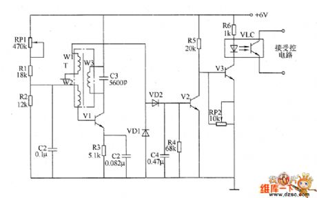
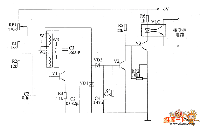
Metal proximity switch circuit consists of the high-frequency oscillator circuit, voltage rectifier circuit, and electronic switching circuit, the circuit is shown as the chart. High-frequency oscillator circuit consists of high-frequency transformer T, potentiometer RP1, resistors R1 ~ R3, capacitors C1 ~ C3 and transistor V1. Doubler rectifier circuit is composed of the diodes VD1 and VD2, capacitor C4 and resistor R4. Electronic switching circuit consists of transistors V2 and V3, potentiometer RP2, optocoupler VLC and resistors R5, R6. R1 ~ R6 use 1/4W metal film resistors or carbon film resistors. RP1 selects organic, solid potentiometer or variable resistor; RP2 uses synthetic carbon potentiometer or variable resistor. C1, C2 and C4 select monolithic capacitors; C3 uses high-frequency ceramic capacitor. VD1 and VD2 use IN4148 silicon switching diode. V1 and V2 use 59013 or 3DG6 silicon NPN transistor; V3 uses 58050 silicon NPN transistor. VLC uses 4N25 or 4N26 optocoupler.
Reprinted Url Of This Article:
http://www.seekic.com/circuit_diagram/Basic_Circuit/Metal_proximity_switch_circuit_diagram.html
Print this Page | Comments | Reading(3)
Code: