Published:2009/7/23 21:28:00 Author:Jessie | From:SeekIC



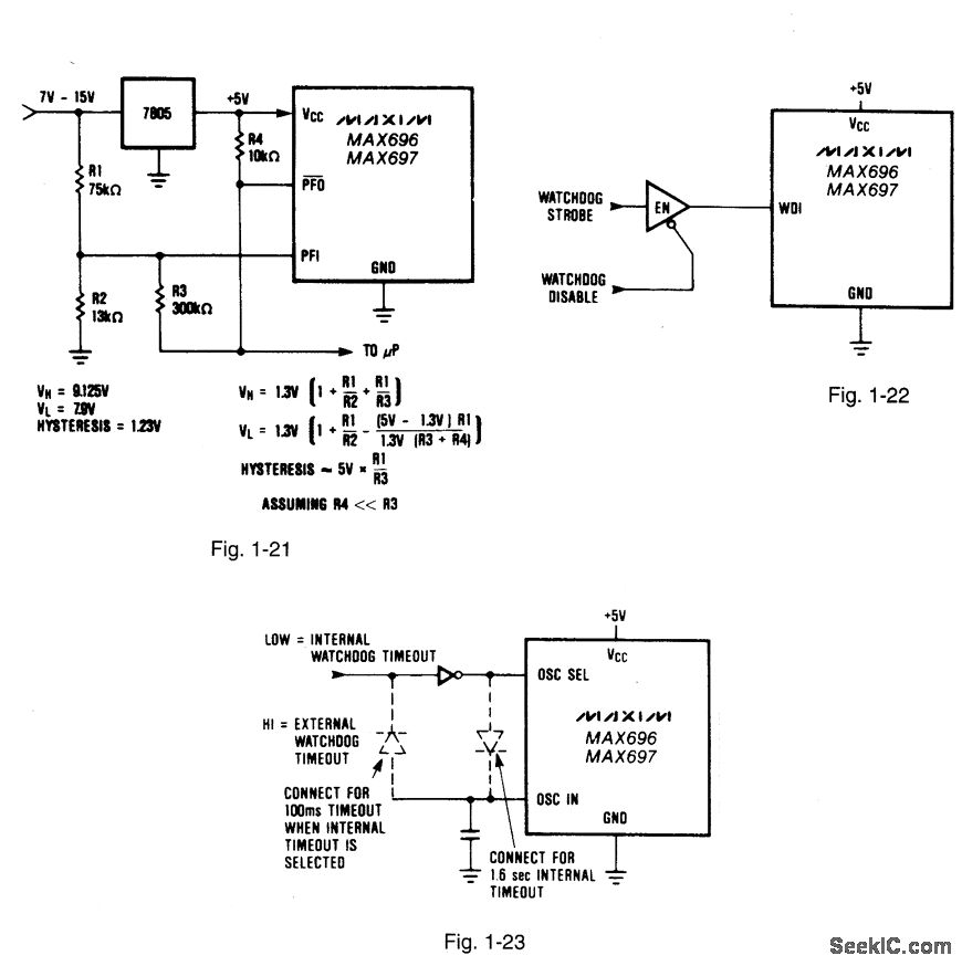
Figures 1-17 and 1-18 show a typical application circuit and pin descriptions, respectively for a MAX696. The IC is similar to that described for Figs. 1-J through 1-N, but with added (or combined) features. Use the equations shown in Fig. 1-M to calculate the values for the resistors at the PFI and LLIN inputs (except use a threshold of 1.3 V, instead of 2.54 V). Figures 1-19, 1-20, 1-21, 1-22, and 1-23 show the reset timing, watchdog and reset timeout selection, calculations and connections for adding hysteresis, circuit for disabling the watchdog under program control, and circuit for selecting watchdog timeout, respectively. Table 1 in Fig. 1-18 refers to Fig. 1-20 in this book. Figure 1 in Fig. 1-18 refers to Fig. 1-17 in this book. Figure 5 in Fig. 1-18 refers to Fig. 1-19 in this book. Figure 7 in Fig. 1-18 refers to Fig. 1-21 in this book. Figure 2 in Fig. 1-18 is an internal function not shown here. MAXIM NEW RELEASES DATA Book, 1992, P. 5-36, 5-37, 5-41, 5-43.
Reprinted Url Of This Article:
http://www.seekic.com/circuit_diagram/Basic_Circuit/Microprocessor_supervisory_circuit_added_features.html
Print this Page | Comments | Reading(3)
Code: