Published:2013/3/27 3:40:00 Author:Ecco | Keyword: Motion Filter Effect | From:SeekIC

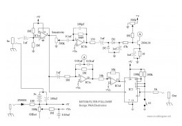
This circuit will controls the initial frequency and controls how much the envelope follower responds to the input signal. An envelope follower/filter combination translates the typical dynamic properties of your axe into modulated timbral changes too, you could feel of it as an automatic wah-wah pedal.
Reprinted Url Of This Article:
http://www.seekic.com/circuit_diagram/Basic_Circuit/Motion_Filter_Effect.html
Print this Page | Comments | Reading(3)
Code: