Published:2009/7/1 5:07:00 Author:May | From:SeekIC

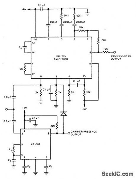
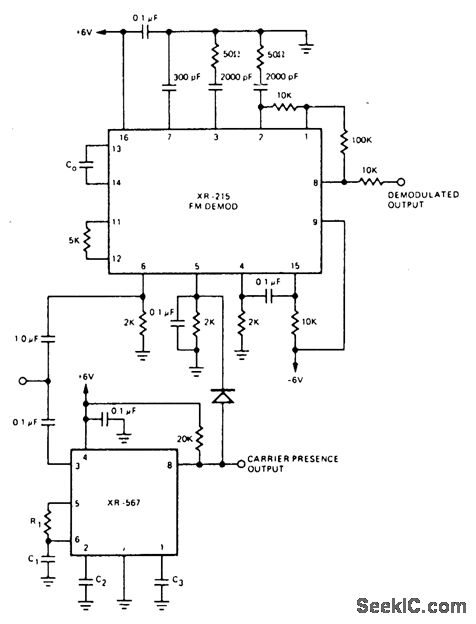
For FM demodulation applications where the bandwidth is less than 10% of the carrier frequency, an XR-567 can be used to detect the presence of the carrier signal. The output of the XR-567 is used to turn off the FM demodulator when no carrier is present, thus acting as a squelch. In the circuit shown, an XR-215 FM demodulator is used because of its wide dynamic range, high signal/noise ratio and low distortion.The XR-567 will detect the presence of a carrier at frequencies up to 500 kHz.
Reprinted Url Of This Article:
http://www.seekic.com/circuit_diagram/Basic_Circuit/NARROW_BAND_FM_DEMODULATOR_WITH_CARRIER_DETECT.html
Print this Page | Comments | Reading(3)
Code: