Published:2009/7/6 22:04:00 Author:May | From:SeekIC

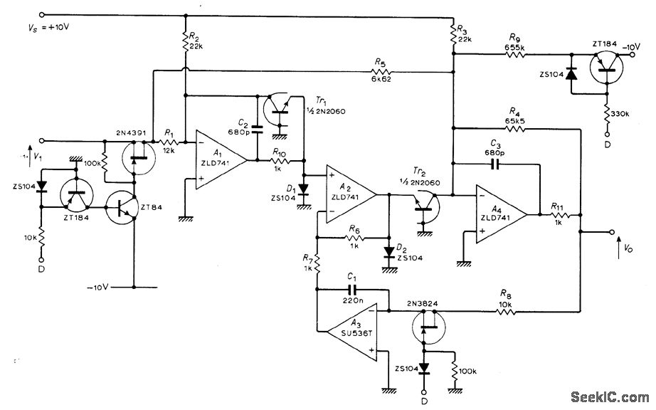
Provides four-quadrant operation with high accuracy over input amplitude range of several decades. Applications include analog computations for radar and ballistic problems,linearization of transducer characteristics, and teaching theory of quadratic equations. Article gives design equations and complete design produce.-H.Mcpherson,Non-Linear Function Generator,Wirelessworld,Oct.1972,p485-487.
Reprinted Url Of This Article:
http://www.seekic.com/circuit_diagram/Basic_Circuit/NONLINEAR_CUBIC_AND_QUADRATIC.html
Print this Page | Comments | Reading(3)
Code: