Published:2009/7/15 1:58:00 Author:Jessie | From:SeekIC

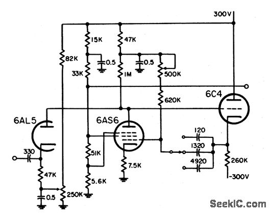
Used to delay beginning of crt sweep for expanded display. Provides three ranges: 0 to 5, 60, and 200 miles. Circuit is basically cathode-coupled phantastron, with additional coupling by returning suppressor and screen to same divider. Cathode follower reduces recovery time and provides low-impedance point for range switching.-NBS, Handbook Preferred Circuits Navy Aeronautical Electronic Equipment, Vol. 1, Electron Tube Circuits, 1963, p N9-3.
Reprinted Url Of This Article:
http://www.seekic.com/circuit_diagram/Basic_Circuit/NONPRECISE_PHANTASTRON_VARIABLE_DELAY.html
Print this Page | Comments | Reading(3)
Code: