Published:2012/11/11 21:52:00 Author:Ecco | Keyword: Network, intelligent control Tap, data Tap | From:SeekIC

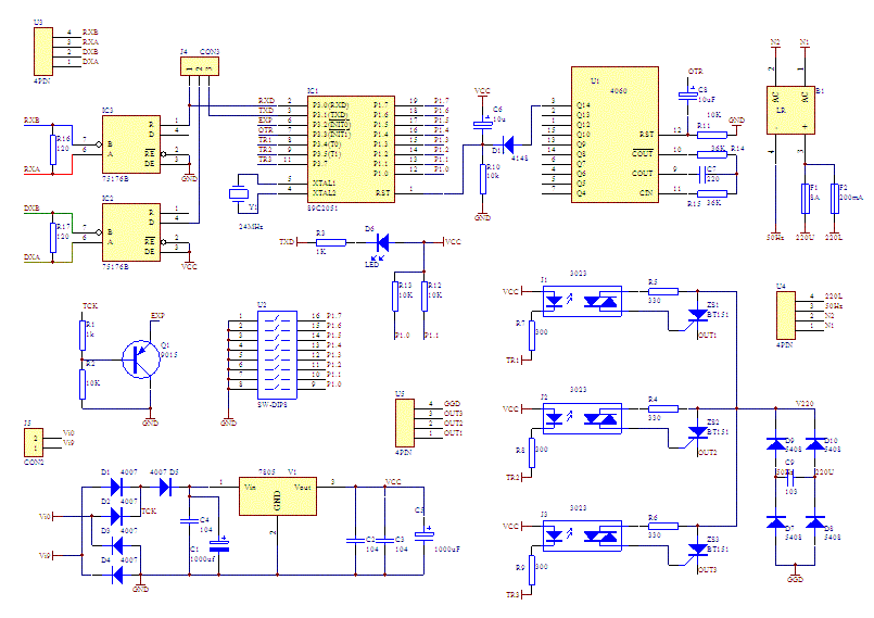
Network intelligent control Tap is shown as the figure:
Reprinted Url Of This Article:
http://www.seekic.com/circuit_diagram/Basic_Circuit/Network_intelligent_control_Tap_data_Tap_.html
Print this Page | Comments | Reading(3)
Code: